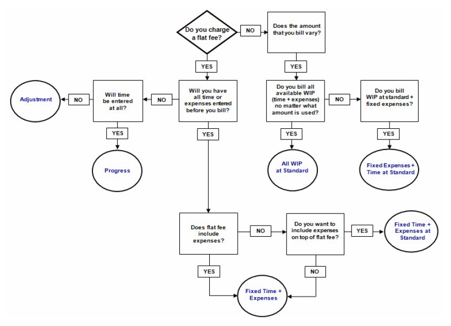
Recurring bill flowchart

Practice CS Recurring Bill Flowchart

Related Content